

Introduction
This product is an E-paper
device adopting the image display technology of Microencapsulated
Electrophoretic Display, MED. The initial approach is to create tiny
spheres, in which the charged color pigments are suspending in the
transparent oil and would move depending on the electronic charge. The
E-paper screen display patterns by reflecting the ambient light, so it
has no background light requirement. Under sunshine, the E-paper screen
still has high visibility with a wide viewing angle of 180 degree. It is
the ideal choice for E-reading.
Communication protocol
Working Voltage: 2.8V ~ 5.3V
I/O interface: 3 Wire SPI or 4 Wire SPI
Display color: Black and White
Resolution: 212X104
Gray Scale: 2
Local Refresh time: 0.3s
Global Refresh time: 2s
Refresh Power: 26.4mW(typ.)
View Angle: >170°
Display Size:48.55X23.71mm
Production Size: 71.6x38.3mm
Dot Pitch: 0.194X0.194mm

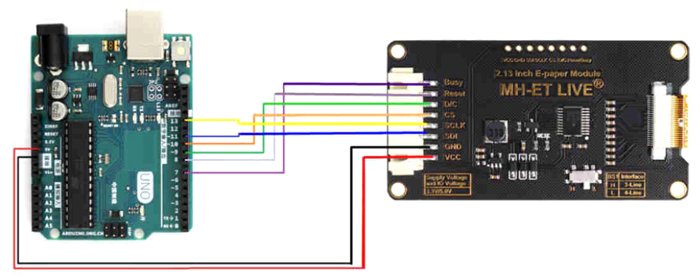
Pinout with Arduino


Package includes:
1 X 2.13 Inch E-paper SPI Display Module
Note: all the descriptions and prices are subject to change without prior notice.
Free Shipping: No
Shipping Weight/Unit(g): 0.00
Std. Packing Qty. (pcs): 1